新增教育、公园、商住用地常州湖塘&武高新片区规划调整!
近日,常州自然资源和规划局网站公布了《常州市武中分区WZ03编制单元控制性详细规划批前公示》及《常州市武南分区WN0303基本控制单元控制性详细规划批前公示》。
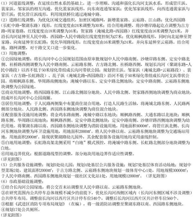
1、将长沟河中心公园规划范围调整为人民中路南侧、云崧路东侧、古方路北侧、社桥路西侧;规划长沟河(聚湖东路-人民中路段)以西不低于50米绿化带组成长沟河带状公园;规划管庄浜、邹家浜(淹城北路-云崧路段)、裴家浜(古方路-长虹路段)、乱子浜(淹城北路-西园路段)沿河不低于50米绿化带组成长沟河支浜带状公园。将顺枫路东侧、华周路南侧地块;淹城中路以东、定安中路北侧地块;定安中路南侧、云崧路东侧地块调整为公园绿地。
2、将西园路东侧、江山路北侧部分地块、人民中路北侧、贺家路西侧地块调整为商业地块,组成环长沟河中心公园商圈。
3、于人民路两侧集中布置商住混合用地,打造人民路生活轴,将淹城北路东侧、人民路两侧部分地块、人民路北侧、西园路东侧地块调整为商住混合地块。
4、将金鸡东路南侧、淹城中路以东地块;顺枫路西侧、大通东路以北地块;顺枫路东侧、华周路以南地块;顺枫路西侧、定安中路北侧地块;定安中路南侧、沙塘岸路西侧地块,共5宗地块调整为幼托用地。
5、规划4处基层公共服务设施;7处基层体育活动场地;2处中型菜场,建筑面积2000㎡。
6、古方路北侧、云崧路东侧地块规划一级体育中心1处,用地规模30000㎡。
7、人民中路南侧、西园路东侧地块规划一级社区文化站1处,用地规模12000㎡。
从区位示意图可以看到,该调整的武中片区,属于武进区湖塘老城区板块,紧邻武进吾悦广场及万达广场商圈,生态资源方面有长沟河公园,生活配套醇熟,人居氛围浓郁,区域内以老小区、成熟社区为主,改善需求也非常大。
周边目前有路劲·铂樾、景瑞·宸运天赋、常发·珑玥、星河国际等在售楼盘,板块1-4月商品住宅成交均价在23000元/㎡左右。
此次公布的地块规划的调整,对于整个片区来说,在生态、商业、教育、居住等配套方面,均有一定的提升作用。
1、拟将原阳湖西路北侧、凤栖路东侧地块(一类工业用地)划分为两个地块,其中南侧地块用地性质规划为商住混合用地,北侧地块用地性质规划为生产研发用地。
2、拟将原常武南路西侧、龙翔路北侧地块用地性质由商业用地调整为一类工业用地。
整个区域内以安置型小区及工业园区为主,而此次公布的地块规划调整,对于整个片区来说,在商业、居住配套方面,有一定的提升。
值得一提的是,这个片区的交通资源相对优越,对内紧邻地铁1号线,对外连通有沪武高速。但从城市面貌来看,区域还在发展初期,未来区域内的整体发展还是颇具潜力的。

产业招商/厂房土地租售:400 0123 021
或微信/手机:13524678515; 13524678515; 13524678515
请说明您的需求、用途、税收、公司、联系人、手机号,以便快速帮您对接资源。
长按/扫一扫加葛毅明的微信号
扫一扫关注公众号
扫描二维码推送至手机访问。
版权声明:本文由中国产业园区招商网发布,如需转载请注明出处。部份内容收集于网络,如有不妥之处请联系我们删除 13524678515 仅微信







